

云南省科学技术协会第十三届学术年会在普洱举办。
普洱日报讯(记者 徐一丹 通讯员 连昌勇)时间记录奋斗足迹,岁月镌刻攀登历程。五年来,全市科协系统坚持以习近平新时代中国特色社会主义思想为指导,深入贯彻落实习近平总书记关于科技创新、科学普及和群团工作的重要论述,在市委、市政府的领导和省科协的指导下,紧扣“四服务”职责定位,锚定全市科协系统“121”工作主线,在普洱这片充满希望的红土高原上,绘就了一幅科技赋能高质量发展的壮美画卷,为谱写中国式现代化普洱篇章注入了澎湃动能。
举旗铸魂强引领
凝聚科技界思想共识
旗帜指引方向,思想凝聚力量。五年来,普洱市科协始终把牢政治属性,不断夯实党在科技界的执政根基。
理论武装持续深化。坚持把学习贯彻习近平新时代中国特色社会主义思想作为首要政治任务,建立常态化学习机制,累计组织学习习近平总书记系列重要讲话和重要指示批示精神223次,积极引导科技工作者深刻领悟“两个确立”的决定性意义,增强“四个意识”、坚定“四个自信”、做到“两个维护”。扎实开展党内学习教育和经常性教育,引导科技工作者在学思践悟中筑牢信仰之基、把稳思想之舵、强化使命担当。
科学家精神大力弘扬。深入挖掘和宣传“时代楷模”朱有勇扎根普洱、把论文写在边疆大地的为民情怀,生动讲述“最美科技工作者”肖时英一生事茶、以毕生所学染绿万亩茶园的执着坚守,邀请崔向群、武向平等15名院士专家开展科学家精神进校园活动,以榜样的力量点燃科技工作者的家国情怀和奋斗激情,引导广大科技工作者以“板凳甘坐十年冷”的定力潜心钻研,以“把成果留在农民家”的情怀服务人民,为普洱高质量发展凝聚起强大的精神动力。
夯基垒台筑桥梁
激发科协组织内生动力
根深则叶茂,本固则枝荣。五年来,普洱市科协持续深化系统改革,持续推进“开放型、枢纽型、平台型”组织建设,推动科协组织体系从“有形覆盖”向“有效覆盖”转变,组织网络越织越密,服务触角越延越深。
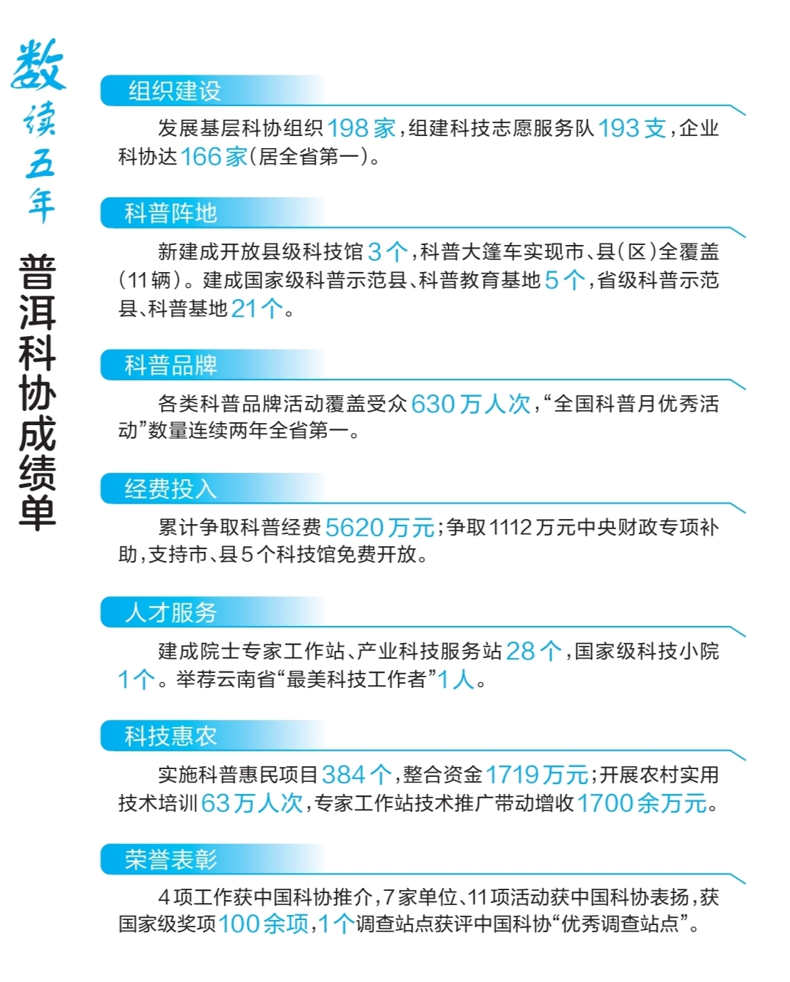
科协组织网络有效覆盖。实现县(区)、乡镇(街道)科协组织全覆盖,推动组织向基层延伸,发展院校、社区科协、农技协、学(协)会等基层组织198家,如同繁星点点,点亮了普洱大地的创新版图。企业科协建设成效显著,总数达166家,位居全省第一,成为服务企业创新的重要力量。组建科技志愿服务队193支,广大科技志愿者如春风送暖,把科技服务送到田间地头、街头巷尾,科协组织的根系在普洱大地深深扎下。
学会主体创新活力迸发。制定《学会组织通则》,规范学(协)会运行管理,激发学会主体创新活力。市中医药学会获得国家发明专利授权;普洱富民农业装备有限公司科协研发的咖啡无水脱皮技术跨越国门,推广至东南亚国家,学会组织服务地方发展的动能不断增强,正从“盆景”变“风景”,从“独奏”变“合唱”。
桥梁纽带作用充分发挥。健全服务科技工作者9条措施,出台专家委员会管理办法,让联系服务更加有章可循。健全完善15个科技工作者调查信息站点,及时反映科技人才队伍状况及建议,获评中国科协“优秀调查站点”。开设“科技工作者之声”栏目,畅通建言献策渠道。常态化开展走访慰问,举荐优秀科技工作者,肖时英获评云南省“最美科技工作者”。在一件件实事中,科技工作者的获得感、荣誉感持续增强,科协组织真正成为有温度、可信赖的“科技工作者之家”。
深耕科普润无声
提升全民科学素质水平
科普如春雨,润物细无声。五年来,普洱市科协着力构建全域科普新格局,让科学的光芒照亮每一个角落,让知识的甘霖滋润每一颗心灵。
协同机制建立健全。制定出台《普洱市全民科学素质行动实施方案(2021—2025年)》,健全完善普洱市全民科学素质联席会议组织机构和运行机制,先后5次召开联席会议研究部署推进工作,累计争取科普经费5620万元,构建起“党委领导、政府推动、部门协作、社会参与”的大科普工作格局。从顶层设计到基层落地,从单打独斗到协同作战,全民科学素质建设形成强大合力。
科普品牌深入人心。墨江哈尼族自治县“太阳转身·立竿无影”科普活动登上央视直播,向全国观众展示了普洱科普的独特魅力。从荧屏走向日常,普洱市科协持续深耕科普沃土,创新打造“普洱科普小广播”“馆校融合”“青少年科技创新大赛”等科普品牌,“双语科普”“移动科学方舟”“边境幸福科普行动”广受大众欢迎,累计覆盖受众630万人次;普洱市“全国科普月优秀活动”数量连续两年全省第一,累计4项工作获中国科协推介,7家单位、11项活动受中国科协表扬,各类科技创新竞赛获国家级奖项100余项。从荧屏到电波,从校园到村寨,普洱科普的传播力、影响力持续扩大。
基础阵地建设稳步推进。市、县、乡、村“四级联动”科普服务体系日益完善。新建成开放县级科技馆3个,争取中央财政专项补助1112万元,支持5个科技馆免费开放。科普大篷车实现市、县(区)全覆盖,如同流动的科技馆,穿越崇山峻岭,驶过村村寨寨。建成国家级科普示范县、科普教育基地5个,省级科普示范县、科普基地21个。发展科普中国信息员超万人,传播量百万条次。
围绕中心促发展
书写科技赋能新篇章
科技是国家强盛之基,创新是民族进步之魂。五年来,普洱市科协充分发挥人才和智力优势,组织动员广大科技工作者积极投身经济社会发展主战场,让科技的力量在普洱大地上绽放出璀璨光芒。
创新平台支撑有力。围绕重点产业需求,建成院士专家工作站、产业科技服务站28个,成功创建1个国家级牛油果科技小院。积极组织参加中国创新方法大赛,普洱项目多次在全国决赛中亮相,展现了普洱科技工作者的创新风采。发挥科技智库作用,举办学术年会,汇智聚力促进普洱绿色发展。联合省级学会围绕重点产业形成专题咨询报告,为市委、市政府科学决策提供参考,让“金点子”变成推动发展的“金钥匙”。
科技惠农成效显著。累计实施科普惠民项目384个,整合资金1719万元,开展技术培训63万人次。刘建勇、徐天瑞等专家工作站的技术成果在田间地头转化推广,带动增收1700余万元。思茅区倚象镇甜龙竹科普示范项目集成推广先进技术,带动485户农户实现户均年增收1万元。从“授人以鱼”到“授人以渔”,从“输血”到“造血”,科技的力量正转化为乡亲们实实在在的收益,在乡村振兴的画卷上增添了浓墨重彩的一笔。
开放合作拓宽路径。成功举办省科协第十三届学术年会,推动1个国家级牛油果科技小院、6个产业科技服务站落地,10个项目成功签约,市政府与中国食品科学技术学会、中国热带作物学会建立合作关系。深化与普洱学院、云南农业大学热带作物学院的协同创新,支持南亚科技创业园开展中老泰咖啡产业培训班、青少年科普研习营等跨境合作,科技民间交流实践入选全国典型案例。开放的窗口越开越大,合作的脚步越走越远,普洱科技的朋友圈不断扩大。
淬炼队伍强本领
锻造干事创业硬支撑
五年来,普洱市科协以党的政治建设为统领,全面加强自身建设,着力锻造忠诚干净担当的干部队伍,为事业发展提供坚强保障。
服务效能持续提升。修订、制定33项工作制度,完善议事决策程序,以“台账+清单”模式跟踪问效,让工作推进有章可循、有据可查。大力精文简会,倡导现场办公,切实为基层减负,让干部从“文山会海”中解脱出来,把更多精力投入到服务科技工作者、服务创新驱动的主战场。
干部队伍担当作为。树立重一线重实干重实绩重担当的鲜明导向,强化政治历练、实践锻炼和专业训练,举办各类培训班8期,培训750余人次,锻造了一支“忠诚党的事业、热爱群团岗位、锤炼严实作风、竭诚服务科技工作者”的过硬队伍。
政治生态风清气正。深入推进“清廉科协”建设,系统排查防控廉政风险,科普项目管理创新做法获中国科协推介。以高度的政治自觉抓实巡察整改,推动问题清仓见底、整改常态长效。风清气正的政治生态持续巩固,干事创业的氛围日益浓厚,为科协事业发展注入了源源不断的生机与活力。
征途漫漫,惟有奋斗。站在“十五五”新的历史起点上,全市科协系统将团结引领广大科技工作者弘扬科学家精神、凝聚科技力量,深入实施“凝心铸魂聚才、科普惠民增效、创新驱动赋能、决策咨询汇智、开放融通拓展、改革强基提能”6项重点行动,奋力助推绿色经济示范区、兴边富民示范区、国际生态旅游胜地建设,共同谱写普洱科协事业高质量发展的崭新篇章。
使命在肩,同心筑梦。新征程上,全市各级科协组织和广大科技工作者,将以更加昂扬的姿态、更加务实的作风,把论文写在普洱大地上,把智慧融入高质量发展中,为奋力谱写中国式现代化普洱实践新篇章贡献科协力量。(本版图片由普洱市科学技术协会提供)